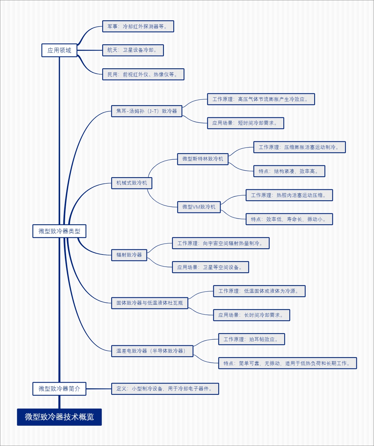
本导图提供了微型致冷器技术的全面概览,包括其类型、工作原理、应用领域,以及它们在现代科技中的重要性。
本文中的思维导图是由图形天下思维导图软件制作而成,点击上面思维导图图片可以直接打开图形天下思维导图软件,能够对“微型致冷器技术概览”思维导图进行美化调整。
本导图提供了微型致冷器技术的全面概览,包括其类型、工作原理、应用领域,以及它们在现代科技中的重要性。
本文中的思维导图是由图形天下思维导图软件制作而成,点击上面思维导图图片可以直接打开图形天下思维导图软件,能够对“微型致冷器技术概览”思维导图进行美化调整。


