动物界的系统分类体系
- 更新时间:2024年08月15日
- 图形对象数:36
摘要:在“图形天下”的理念下,关系数据可视化揭示了动物界的核心分类:脊椎动物与无脊椎动物。脊椎动物分支展示从鱼至哺乳类的进化路径,无脊椎动物则覆盖从简单腔肠动物到复杂节肢动物的广阔谱系。这一可视化图形清晰地呈现了生物多样性的层次结构,让复杂的关系变得一目了然。
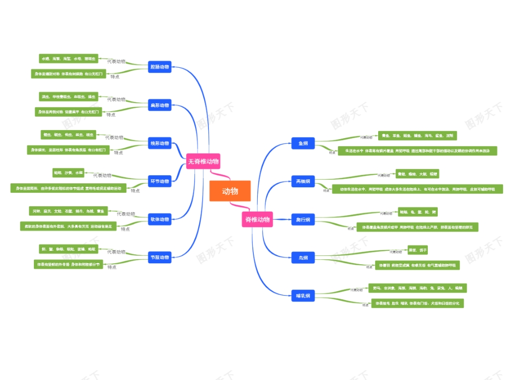
动物 (Animals)
- 动物界是最复杂的多细胞生物群体,分为两大类:脊椎动物和无脊椎动物。
脊椎动物 (Vertebrates)
- 拥有脊椎骨作为支撑结构的一类动物,包括鱼类、两栖类、爬行类、鸟类和哺乳类。
无脊椎动物 (Invertebrates)
- 缺乏脊椎骨的动物,种类繁多,包括腔肠动物、扁形动物、线形动物、环节动物、软体动物和节肢动物等。
接下来是对脊椎动物和无脊椎动物分类的进一步细分及说明:
鱼纲 (Pisces)
- 生活在水中,体表通常有鳞片,用鳃呼吸,通过尾部和躯干部的摆动以及鳍的协调作用来游泳。
- 代表动物包括四大家鱼(如青鱼、草鱼、鲢鱼、鳙鱼)、海马、鲨鱼、泥鳅等。
两栖纲 (Amphibia)
- 幼体生活在水中,用鳃呼吸;成体大多生活在陆地上,也可在水中游泳,用肺呼吸,皮肤可辅助呼吸。
- 代表动物包括青蛙、蟾蜍、大鲵、蝾螈等。
爬行纲 (Reptilia)
- 体表覆盖角质鳞片或甲,用肺呼吸,在陆地上产卵,卵表面有坚硬的卵壳。
- 代表动物包括蜥蜴、龟、鳖、蛇、鳄等。
鸟纲 (Aves)
- 体覆羽,前肢变成翼,有喙无齿,有气囊辅助肺呼吸。
- 代表动物包括麻雀、鸽子等。
哺乳纲 (Mammalia)
- 体表被毛,胎生,哺乳,体表有门齿、犬齿和臼齿的分化。
- 代表动物包括野马、非洲象、海豚、海狮、海豹、兔、家兔、人类、蝙蝠等。
对于无脊椎动物的分类及其说明:
腔肠动物 (Cnidaria)
- 身体呈辐射对称,体表有刺细胞,有口无肛门。
- 代表动物包括水螅、海葵、海蜇、水母、珊瑚虫等。
扁形动物 (Platyhelminthes)
- 身体呈两侧对称,背腹扁平,有口无肛门。
- 代表动物包括涡虫、华枝睾吸虫、血吸虫、绦虫等。
线形动物 (Nematoda)
- 身体细长,呈圆柱形,体表有角质层,有口有肛门。
- 代表动物包括蛔虫、蛲虫、钩虫、丝虫、线虫等。
环节动物 (Annelida)
- 身体呈圆筒形,由许多彼此相似的体节组成,靠刚毛或疣足辅助运动。
- 代表动物包括蚯蚓、沙蚕、水蛭等。
软体动物 (Mollusca)
- 柔软的身体表面有外套膜,大多具有贝壳,运动器官是足。
- 代表动物包括河蚌、扇贝、文蛤、石鳖、蜗牛、乌贼、章鱼等。
节肢动物 (Arthropoda)
- 体表有坚韧的外骨骼,身体和附肢都分节。
- 代表动物包括虾、蟹、蜘蛛、蜈蚣、蜜蜂、蚂蚁等。
动物 (Animals)
- 动物界是生物分类中的一个基本分类单位,包含了所有多细胞真核生物,除了植物和真菌。
脊椎动物 (Vertebrates) vs 无脊椎动物 (Invertebrates)
- 脊椎动物与无脊椎动物的关系构成了动物界最基本的二分法之一。脊椎动物拥有脊柱,这是由一系列脊椎骨构成的轴向骨骼,而无脊椎动物则没有这样的结构。
脊椎动物内的分类
- 鱼纲 (Pisces)、两栖纲 (Amphibia)、爬行纲 (Reptilia)、鸟纲 (Aves) 和 哺乳纲 (Mammalia) 是脊椎动物的五大类群,它们之间根据形态、生理和行为特征进一步区分。
无脊椎动物内的分类
- 腔肠动物 (Cnidaria)、扁形动物 (Platyhelminthes)、线形动物 (Nematoda)、环节动物 (Annelida)、软体动物 (Mollusca) 和 节肢动物 (Arthropoda) 是无脊椎动物的主要类群,它们之间的差异在于身体结构、生活方式和生态位。
代表动物
- 每个分类中列出的代表动物是为了帮助理解和记忆该类群的典型成员。例如,四大家鱼代表了鱼纲的常见种类,而蜜蜂和蚂蚁则代表了节肢动物中昆虫的多样化。
分类特点
- 每个分类节点下面列出的特点(如“生活在水中; 体表常有鳞片覆盖; 用鳃呼吸”)概括了该分类内动物的共同特征,这些特征有助于识别和理解不同类群的生活习性和解剖学特性。
动物界的分类基于生物的系统发育和形态特征,主要分为两大类:脊椎动物和无脊椎动物。
脊椎动物以拥有脊柱为特点,包含鱼、两栖动物、爬行动物、鸟类和哺乳动物。鱼类适应水生环境,用鳃呼吸;两栖动物可生活于水陆两界,幼体有鳃,成体发展出肺;爬行动物具鳞片,能在陆地产卵;鸟类有羽毛和喙,前肢演变为翅膀;哺乳动物以哺乳腺、毛发及三听小骨为特征,多数通过胎生繁殖。
无脊椎动物缺乏脊柱,包括腔肠动物、扁形动物、线形动物、环节动物、软体动物和节肢动物等。腔肠动物如水母,有刺细胞和辐射对称;扁形动物如涡虫,身体扁平且两侧对称;线形动物如线虫,体形细长;环节动物如蚯蚓,身体由体节构成;软体动物如蜗牛,体软部分有壳;节肢动物如昆虫,具外骨骼,身体和附肢分节。
这些分类反映了生物进化的历程和物种的多样性,每一级分类基于一组共有的特征,帮助科学家理解和构建不同物种间的亲缘关系。例如,哺乳动物因哺乳、体毛和特定的听觉结构而归为一类,这些特征将它们与其它脊椎动物区别开来。无脊椎动物的各分类群也各自拥有独特的解剖和生物学特征,反映其生态位和生活方式。
