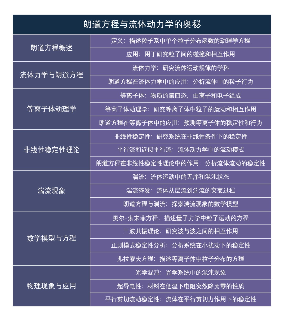
本导图系统地介绍了朗道方程及其在流体力学、等离子体动理学、非线性稳定性理论、湍流现象、数学模型与物理现象中的应用,旨在为大众读者提供一个清晰的知识框架,帮助理解朗道方程在现代物理学中的重要性和广泛应用。
本文中的思维导图是由图形天下思维导图软件制作而成,点击上面思维导图图片可以直接打开图形天下思维导图软件,能够对“朗道方程与流体动力学的奥秘”思维导图进行美化调整。
本导图系统地介绍了朗道方程及其在流体力学、等离子体动理学、非线性稳定性理论、湍流现象、数学模型与物理现象中的应用,旨在为大众读者提供一个清晰的知识框架,帮助理解朗道方程在现代物理学中的重要性和广泛应用。
本文中的思维导图是由图形天下思维导图软件制作而成,点击上面思维导图图片可以直接打开图形天下思维导图软件,能够对“朗道方程与流体动力学的奥秘”思维导图进行美化调整。


